優質的服務流程
· quality of service processes ·

需求溝通傾聽客戶需求,了解用戶使用環境和現場工況
方案設計根據現場實際工況,針對性出具解決方案
合同簽訂技術和商務規范確認,簽訂合作協議
產品制作選擇最優質的元器件,嚴格按照技術協議
調試安裝現場規范安裝,靜態動態調試,分析儀運行
售后服務后續維護,持續跟進,終身維修

全國熱線
銷售熱線
公司地址山東濟南市槐蔭區太平河南路1567號均和云谷濟南匯智港6號樓
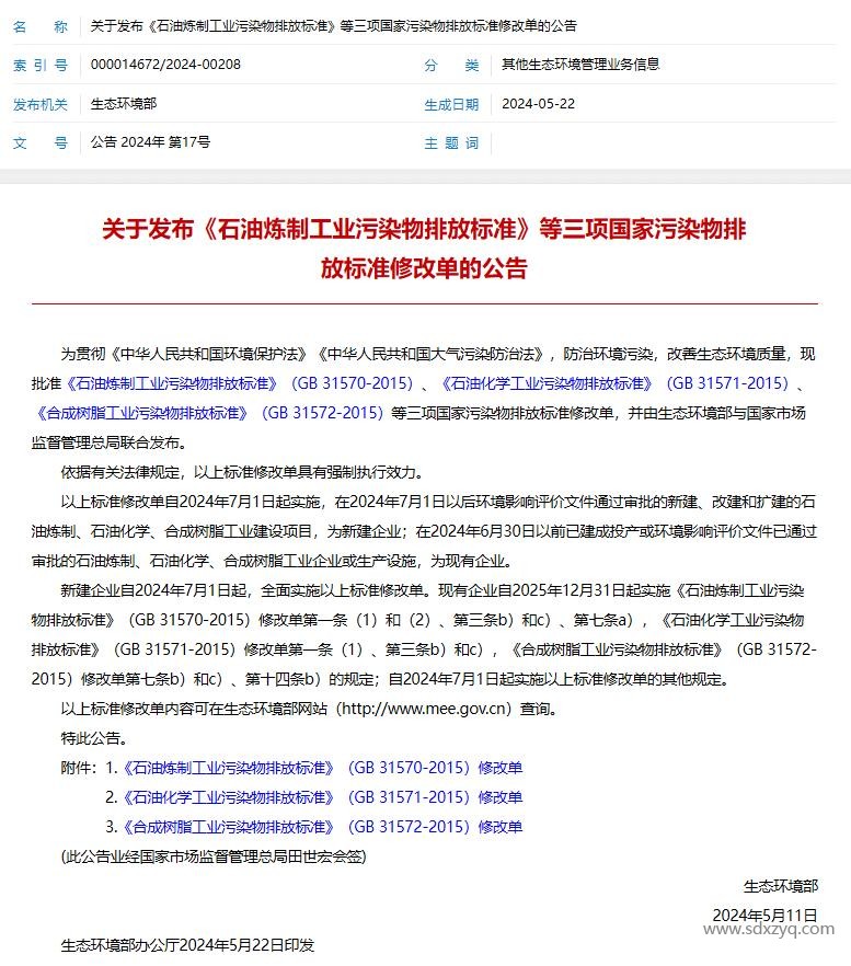
生態環境部和市場監管總局聯合發布的三項國家污染物排放標準修改單,這些修改單旨在貫徹《中華人民共和國環境保護法》和《中華人民共和國大氣污染防治法》,以防治環境污染和改善生態環境質量。具體來說,這三項修改單分別是針對石油煉制工業、石油化學工業和合成樹脂工業的污染物排放標準。修改單的內容是基于行業實際情況和環境管理的需求,特別關注了重點問題和迫切需要解決的問題。修改單采取了一種寬嚴相濟的策略,即在加強關鍵環節的管理的同時,也對一些與生產實際不相符的內容進行了調整。

修改單涉及的具體內容包括:
修改內容為:非焚燒類有機廢氣排放口以實測濃度判定排放是否達標:對于工藝加熱爐、催化劑再生煙氣和酸性氣回收裝置,以及VOCs燃燒裝置處理廢氣,排氣筒中測得的大氣污染物排放濃度需按公式(2)換算至3%基準含氧量。若燃燒裝置補充空氣,同樣按此方法換算;若不補充空氣,以實測濃度為準,但裝置出口煙氣含氧量不應超過進口廢氣含氧量。
設備與管線組件泄漏檢測與修復(LDAR):這是為了減少設備和管線的泄漏,從而減少污染物的排放。
廢水敞開液面VOCs逸散控制:VOCs是揮發性有機化合物,這些化合物在廢水處理過程中可能會逸散到大氣中,造成空氣污染。
儲罐和裝載設施運行控制:這涉及到儲罐和裝載設施在運行過程中的污染物排放控制。
塑料制品行業治理要求:對塑料制品行業的污染物排放提出了更具體的治理要求。
達標判定:對如何判斷企業是否達到排放標準提出了更明確的規定。
這些修改單的目的是提升標準的針對性、有效性和可操作性,以促進石油煉制、石油化學和合成樹脂工業的高質量發展,并為持續深入打好藍天保衛戰提供支持。修改單自2024年7月1日起實施,新建企業將從這個日期開始全面實施這些標準,而現有企業則從2025年12月31日起實施部分修改單規定,其他規定則從2024年7月1日起實施。
總結:
1.發布背景:為貫徹《中華人民共和國環境保護法》和《中華人民共和國大氣污染防治法》,防治環境污染,改善生態環境質量。
2.修改單內容:聚焦行業實際和環境管理需求,調整部分與生產實際不相符的內容,提升標準的針對性、有效性和可操作性。
3.實施時間:新建企業自2024年7月1日起全面實施,現有企業自2025年12月31日起實施部分條款,其他規定自2024年7月1日起實施。
4.標準修改單效力:具有強制執行效力,確保各企業遵守新的排放標準。


需求溝通傾聽客戶需求,了解用戶使用環境和現場工況
方案設計根據現場實際工況,針對性出具解決方案
合同簽訂技術和商務規范確認,簽訂合作協議
產品制作選擇最優質的元器件,嚴格按照技術協議
調試安裝現場規范安裝,靜態動態調試,分析儀運行
售后服務后續維護,持續跟進,終身維修